欢迎来到佑迈疾配网官网!
当前位置: 主页 > 行业新闻
行业新闻

海南省发布新能源汽车售后服务规范

发布时间:2026-02-19人气:

清洁能源汽车是全球交通出行领域技术革命和产业变革的制高点,海南省发展清洁能源汽车是推进生态立省战略的具体举措,是建设自由贸易港、加快建设美好新海南的重要内容。海南省贯彻“创新、协调、绿色、开放、共享”的发展理念,落实习近平总书记“4•13”重要讲话和中央12号文件精神,于2019年3月正式发布《海南省清洁能源汽车发展规划》(下称《规划》),成为全国首个提出所有细分领域车辆清洁能源化目标和路线图的地区。并率先提出2030年“禁售燃油车”的发展目标。

《规划》实施公共服务领域先行、社会运营领域引领、私人使用领域引导的具体路线,以2020年、2025年、2030年为三个重要时间节点。其中,公共服务领域力争2020年基本实现清洁能源化;社会运营领域力争2025年基本实现清洁能源化;私人领域车辆以增量严控、存量引导更替为主线,力争2030年基本实现清洁能源化。


海南省发布新能源汽车售后服务规范

在政策与市场的双重驱动下,海南省新能源汽车发展实现稳步提速,但新能源汽车售后服务体系相对燃油汽车存在不成熟、不规范的现象,给老百姓的新能源汽车购车、用车带来困扰。随着我省新能源汽车保有量的进一步速增,面临的售后服务问题将进一步突显。


海南省发布新能源汽车售后服务规范

为达成《规划》目标,需要大力营造有利于新能源汽车使用的市场环境,解决当前推广应用及售后服务方面所遇到的各种问题,因此,在海南省探索新能源汽车售后服务体系建设,规范相关售后服务行为,提升售后服务质量,加强新能源汽车尤其是电动汽车的售后服务规范性,制定相关地方标准,显得尤为重要。

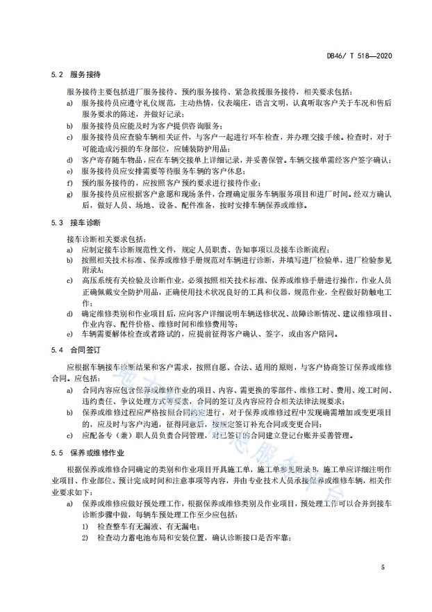
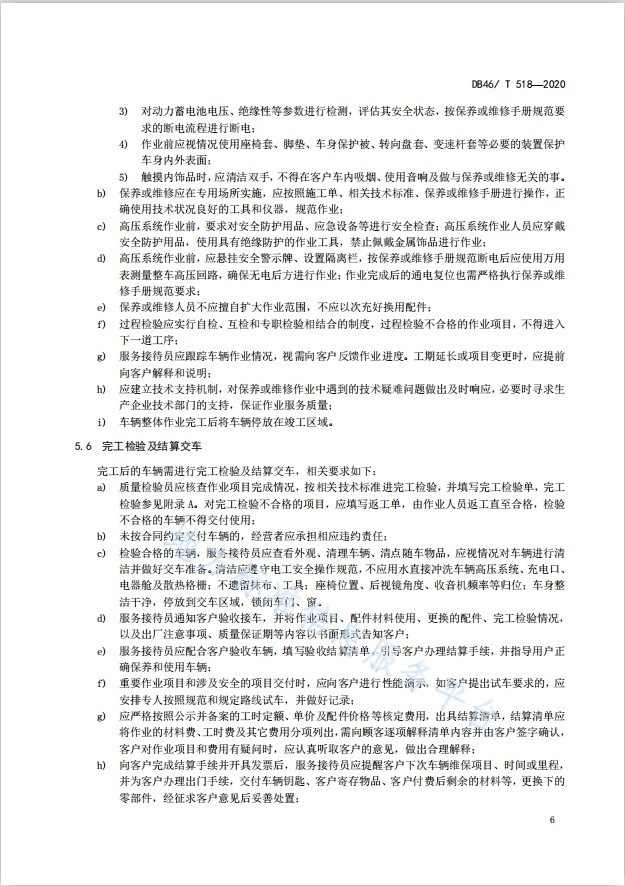
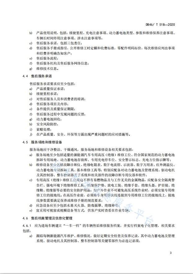
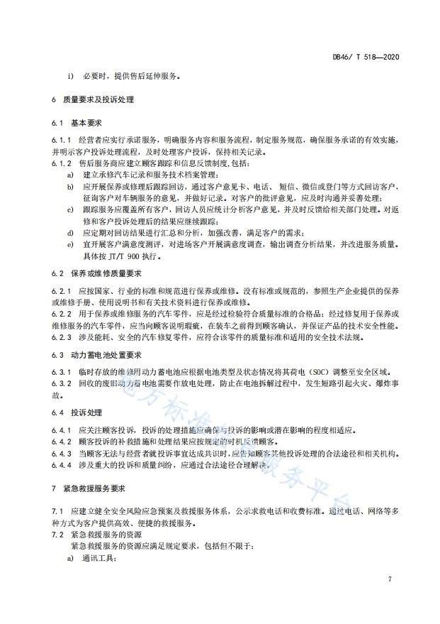
由海南省商务厅、海南省工信厅、海南省新能源汽车促进中心、海南省新能源汽车行业协会等共同起草的海南省地方标准《新能源汽车售后服务规范》于2020年12月18发布,即将于2021年1月15日实施。

海南省发布新能源汽车售后服务规范

海南省发布新能源汽车售后服务规范

海南省发布新能源汽车售后服务规范

海南省发布新能源汽车售后服务规范

海南省发布新能源汽车售后服务规范

海南省发布新能源汽车售后服务规范

海南省发布新能源汽车售后服务规范

海南省发布新能源汽车售后服务规范

海南省发布新能源汽车售后服务规范

海南省发布新能源汽车售后服务规范

海南省发布新能源汽车售后服务规范